New for @OhioCapJournal: Delays in processing the 2020 U.S. Census data will likely impact Ohio’s ability to redraw legislative districts later this year.
There is a Plan B spelled out in the Ohio Constitution. Here's the latest: https://ohiocapitaljournal.com/2021/02/15/census-data-delays-may-significantly-impact-ohio-redistricting-process/
There is a Plan B spelled out in the Ohio Constitution. Here's the latest: https://ohiocapitaljournal.com/2021/02/15/census-data-delays-may-significantly-impact-ohio-redistricting-process/
The main things for Ohioans to care about:
1. Census data used for redistricting = unavailable until September
2. OH redistricting has deadlines based on reforms passed by voters
3. Process still required to have public transparency https://ohiocapitaljournal.com/2021/02/15/census-data-delays-may-significantly-impact-ohio-redistricting-process/
1. Census data used for redistricting = unavailable until September
2. OH redistricting has deadlines based on reforms passed by voters
3. Process still required to have public transparency https://ohiocapitaljournal.com/2021/02/15/census-data-delays-may-significantly-impact-ohio-redistricting-process/
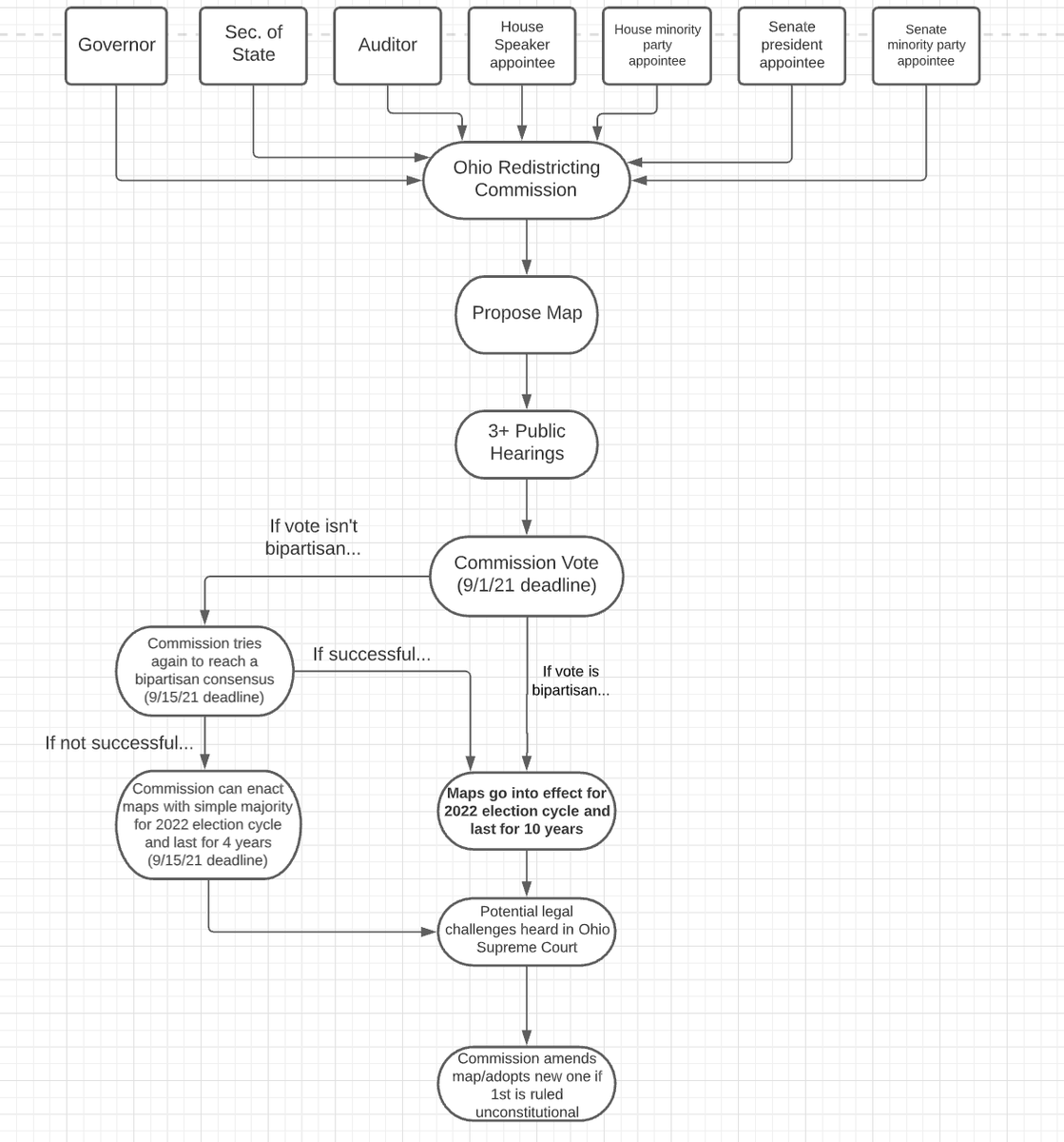
I made these flow charts to show the processes. (I suggest right-click + open in new tab to see them in full view)
Left is the process for state redistricting (Ohio House + Ohio Senate). Right is process for federal redistricting (U.S. House)
https://ohiocapitaljournal.com/2021/02/15/census-data-delays-may-significantly-impact-ohio-redistricting-process/
Left is the process for state redistricting (Ohio House + Ohio Senate). Right is process for federal redistricting (U.S. House)
https://ohiocapitaljournal.com/2021/02/15/census-data-delays-may-significantly-impact-ohio-redistricting-process/
Read on Twitter