1. TMEM41B - SARS-COV-2 - EAST ASIANS?
TMEM41B transmembrane protein is a critical factor for SARS-CoV-2 replication https://www.news-medical.net/news/20201210/Study-TMEM41B-transmembrane-protein-is-a-critical-factor-for-SARS-CoV-2-replication.aspx
TMEM41B transmembrane protein is a critical factor for SARS-CoV-2 replication https://www.news-medical.net/news/20201210/Study-TMEM41B-transmembrane-protein-is-a-critical-factor-for-SARS-CoV-2-replication.aspx
2. TMEM41B is a critical pancoronavirus host factor
We identified an absolute requirement for the VTT-domain containing protein TMEM41B for infection by SARS-CoV-2 & all other coronaviruses. https://www.biorxiv.org/content/10.1101/2020.10.07.326462v1
We identified an absolute requirement for the VTT-domain containing protein TMEM41B for infection by SARS-CoV-2 & all other coronaviruses. https://www.biorxiv.org/content/10.1101/2020.10.07.326462v1
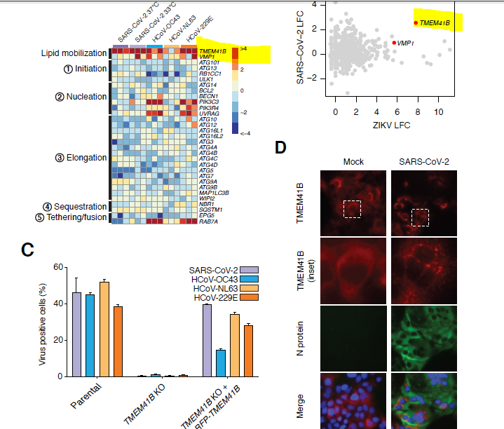
7. Figures available here: https://www.cell.com/cell/fulltext/S0092-8674(20)31676-7
8. TMEM41B Is a Pan-flavivirus Host Factor https://www.cell.com/cell/fulltext/S0092-8674(20)31627-5
10. TMEM41B single nucleotide polymorphisms (SNPs) 20% in East & SE Asian populations reduce flavivirus infection (and SARS-COV-2)
Nearly absent in European and African populations
∼3.5% frequency in the Latin American population
Nearly absent in European and African populations
∼3.5% frequency in the Latin American population
11. Exaggerated Immune Response !!!

!!!!
"TMEM41B-deficient cells display an exaggerated innate immune response upon high multiplicity flavivirus infection"


!!!!"TMEM41B-deficient cells display an exaggerated innate immune response upon high multiplicity flavivirus infection"
12. Scientists map the network of SARS-CoV-2’s helpers inside human cells
https://www.rockefeller.edu/news/29727-scientists-map-network-sars-cov-2s-helpers-inside-human-cells/
https://www.rockefeller.edu/news/29727-scientists-map-network-sars-cov-2s-helpers-inside-human-cells/
13. Why does coronavirus kill fewer people in East Asia?
Several different hypotheses have been advanced
Diet, Physical Contact Culture, Mutations, Exposure to Bats and Covs historically, Obesity, Mandatory TB vaccinations, Selenium levels in Diet, etc https://www.dw.com/en/why-does-coronavirus-kill-fewer-people-in-east-asia/a-53781108
Several different hypotheses have been advanced
Diet, Physical Contact Culture, Mutations, Exposure to Bats and Covs historically, Obesity, Mandatory TB vaccinations, Selenium levels in Diet, etc https://www.dw.com/en/why-does-coronavirus-kill-fewer-people-in-east-asia/a-53781108
14. Apparent difference in fatalities between Central Europe and East Asia due to SARS-COV-2 and COVID-19: 4 hypotheses for possible explanation
https://www.ncbi.nlm.nih.gov/pmc/articles/PMC7403102/
(Figures for deaths and cases as for May 2020)
https://www.ncbi.nlm.nih.gov/pmc/articles/PMC7403102/
(Figures for deaths and cases as for May 2020)
15. Other SARS-COV-2 mortality - severity -genetic - ethnic factors considered to date
Mainly Toll Like Receptor Immune Response https://twitter.com/BillyBostickson/status/1287653967917273089
Mainly Toll Like Receptor Immune Response https://twitter.com/BillyBostickson/status/1287653967917273089
16. Other possible proposed factors
1. human leukocyte antigen (HLA) polymorphisms
2. human Angiotensin-converting enzyme 1 (ACE1) gene on chromosome 17
3. ACE1/ACE2 Imbalancec- D Allele
4. CCR5-Δ32 allele frequencies
5. Blood Type
https://www.medpagetoday.com/infectiousdisease/covid19/89117
1. human leukocyte antigen (HLA) polymorphisms
2. human Angiotensin-converting enzyme 1 (ACE1) gene on chromosome 17
3. ACE1/ACE2 Imbalancec- D Allele
4. CCR5-Δ32 allele frequencies
5. Blood Type
https://www.medpagetoday.com/infectiousdisease/covid19/89117
17. Other research on genetic factors from:
http://Covid19hg.org
https://www.covid19hg.org/blog/2020-10-28-twas-working-group/
and slides
https://www.covid19hg.org/blog/2020-10-05-october-2-2020-meeting/
and the Nature Neanderthal Gene Study
https://www.nature.com/articles/s41586-020-2818-3
http://Covid19hg.org
https://www.covid19hg.org/blog/2020-10-28-twas-working-group/
and slides
https://www.covid19hg.org/blog/2020-10-05-october-2-2020-meeting/
and the Nature Neanderthal Gene Study
https://www.nature.com/articles/s41586-020-2818-3
18. Above all genetic factors listed above, a clear winner emerges: TMEM41B transmembrane protein.
This unfortunately raises a disturbing question:
Unroll "TMEM41B, Cui Bono?" @threadreaderapp
Not claiming SARS-COV-2 = bioweapon crafted to kill non-Asians, but, well, just but!
This unfortunately raises a disturbing question:
Unroll "TMEM41B, Cui Bono?" @threadreaderapp
Not claiming SARS-COV-2 = bioweapon crafted to kill non-Asians, but, well, just but!
Read on Twitter