The past months have seen several new concerning variants identified in regions across the globe. A thread about the new variants we're seeing in different parts of the world, what we know about them, their spread, what this means for the future & for urgent policy right now.
Starting with the B.1.1.7 variant in the UK, first seen in Sept. It has since become dominant across most of the UK, with evidence suggesting 40-75% increase in transmissibility by different estimates. There are many lines of evidence now to support this: https://twitter.com/dgurdasani1/status/1343928646139072512?s=20
What about spread? Many warned early on that urgent travel restrictions & active surveillance & aggressive management outbreaks were needed to contain spread. This variant can get established within the community & become dominant within weeks, so the window for control is short.
Unfortunately, this variant is now becoming established in the community in much of Europe & US. It has been identified in 45 countries to date, including cases that are not directly linked to travel (indicating community transmission). https://twitter.com/AineToole/status/1349846996715253768?s=20
E.g. in Ireland the variant increased from a frequency of around 9% to 50% in a matter of 2 weeks, and this rise in frequency has coincided with an unprecedented surge in cases in Ireland. We're now seeing rises in frequency in other countries as well.
https://virological.org/t/tracking-the-international-spread-of-sars-cov-2-lineages-b-1-1-7-and-b-1-351-501y-v2/592
https://virological.org/t/tracking-the-international-spread-of-sars-cov-2-lineages-b-1-1-7-and-b-1-351-501y-v2/592
Let's remember that a variant of virus that is more transmissible (with the same fatality rate) is *far* more harmful than one which is as transmissible with a greater fatality rate. https://twitter.com/EricTopol/status/1348739701243404289?s=20
It is also *much* harder to contain with usual interventions. Cases with B117 were rising with an R=1.45 even during our previous lockdown. While this lockdown (during which schools were open) did slow growth of this variant it didn't do it sufficiently to reverse epidemic growth
Given the spread across Europe, and establishment of community transmission in many countries there may only be a small window of opportunity for countries to stamp this out. The best way to do this is strict & aggressive restrictions. We know that these impact virus growth.
The worst thing to do while this variant is present would be to open up rapidly allowing it the to gain dominance, as it did in England & Ireland. We need active surveillance & urgent control of outbreaks. Countries should do this as if their life depends on it. Because it does.
Now, let's look at what we know from evidence of new variants emerging across the globe. There have been several reports of concerning variants from South Africa & Brazil (specifically Manaus). What do we know about these?
Looking at these variants- it is clear that although they share common mutations, they have emerged independently. So these variants appear to have emerged in areas of transmission *independently* & are gaining dominance in these regions rapidly & have several mutations in common
This suggests convergent evolution- this means that at least some of these mutations that we see emerging again & again in different parts of the world are likely adaptations that are favourable to the virus. The UK (B1.1.7), SA (B.1.351), Manaus(P.1) all have the 501.Y mutation.
This mutation has been associated with potential for increased transmissibility (as yet unclear whether this acts alone or in combination with other mutations), greater binding to the ACE-2 receptor needed for infection as well as adaptation allowing the virus to infect mice.
Current modelling suggests that the increase in case numbers in SA is explained either by a 50% increase in transmissibility associated with the variant, or by better escape (the new variant escapes 21% of previous immunity making more people susceptible)
https://cmmid.github.io/topics/covid19/reports/sa-novel-variant/2021_01_11_Transmissibility_and_severity_of_501Y_V2_in_SA.pdf
https://cmmid.github.io/topics/covid19/reports/sa-novel-variant/2021_01_11_Transmissibility_and_severity_of_501Y_V2_in_SA.pdf
The SA & Manaus variants also have the E484K mutation in common. This is one that is quite concerning, as it has been associated with escape from antibodies in serum from those infected with virus previously although this escape is differs across people. https://twitter.com/jbloom_lab/status/1346442010132054017?s=20
There are also other mutations that are common to these variants, such as the ORF1ab deletion found in all three variants. We don't fully understand why these mutations keep emerging & what the adaptation is to yet, but these are areas that are being actively investigated.
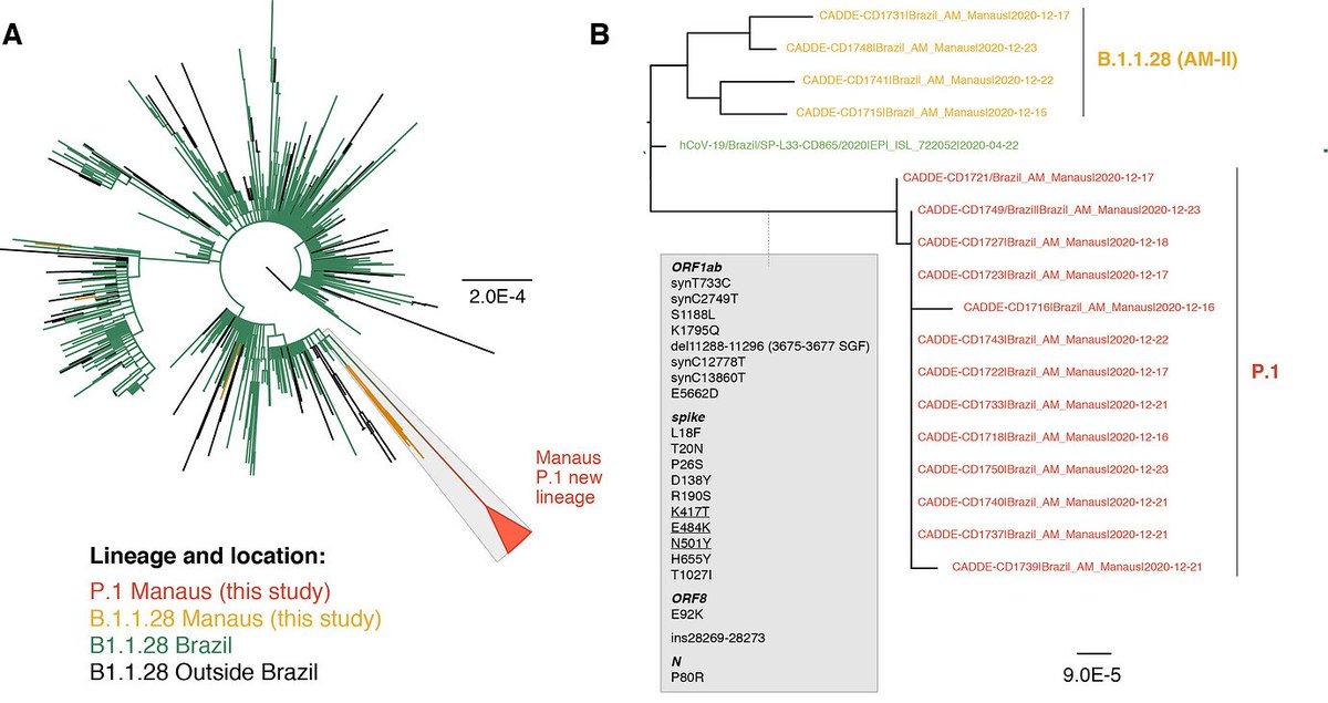
Another aspect these mutations appear to have in common is an accumulation of mutations over what seems to be a short period of time, without intermediates suggesting an evolutionary jump. Seen here in the P.1 Manaus mutation. Also a feature of the B117 mutation.
This is has led to suggestions that these may have arisen in individuals who were immunosuppressed, with selection pressure due to antibody or plasma treatments which may have resulted in rapid evolution of virus, which then spread into the community. https://twitter.com/trvrb/status/1349774308202094594?s=20
This is supported by actual data from an immunosuppressed individual who was treated with plasma containing antibodies) from people who had recovered from COVID-19. The treatment led to emergence of new variants that included many of the mutations that are currently seen in B117
However, these variants may have emerged, it's clear that
1. The virus has the potential to evolve faster than we originally expected
2. These mutations may pose a risk to pandemic control & potentially to future effectiveness of vaccines
1. The virus has the potential to evolve faster than we originally expected
2. These mutations may pose a risk to pandemic control & potentially to future effectiveness of vaccines
The implications of these for pandemic response are v. important:
1. Increased transmissibility means we need more stringent restrictions to bring down R
2. Uptake of higher level of vaccines needed to contain transmission (efficacy of vaccines for transmission currently unknown)
1. Increased transmissibility means we need more stringent restrictions to bring down R
2. Uptake of higher level of vaccines needed to contain transmission (efficacy of vaccines for transmission currently unknown)
3. Raises concerns that vaccines may be less effective against new variants
4. It may means that immunity against previous variants may not be effective against new ones- which means the herd immunity threshold may never be reached
4. It may means that immunity against previous variants may not be effective against new ones- which means the herd immunity threshold may never be reached
5. It may mean more susceptible individuals in a population, as the risk of re-infection may be greater given immunity against previous variants may not fully protect against new variants
We currently do not understand the impact of the new variants on vaccine efficacy or on re-infection, but these are legitimate concerns.
Virus mutations arise through virus replication. While most virus mutations don't have an impact on transmission or escape, some will.
Virus mutations arise through virus replication. While most virus mutations don't have an impact on transmission or escape, some will.
And once they arise, they may become rapidly dominant if they are favourable. The more we let the virus replicate & transmit, the more likely we make the emergence of such adaptations. This is one of the key reasons controlling transmission is important. To prevent these events
When these events do occur & our identified, we need to be aggressively proactive. By the time these are identified, these have often already spread quite far (as most countries are not actively surveilling random subsets of the population). Our policy needs to reflect this.
This means active surveillance for variants. It also means preventive measures including managed quarantine for 14 days at *all times* and from *all countries*. Just instituting travel restrictions from the identified source isn't sufficient.
And if local transmission is identified, it *cannot* be allowed to spread at any cost. This means strict isolation, restrictions and continued surveillance to prevent establishment in the community. This is crucial, when spread has already occurred to many parts of the world.
Spread of these variants globally will have profound implications for our pandemic response & also potentially for our precious vaccine resources. These are all important reasons for countries to move to elimination strategies now. We cannot afford to risk further adaptation.
Experts worth following if you'd like more info:
@trvrb @jbloom_lab @GuptaR_lab @firefoxx66 @K_G_Andersen @AineToole @nextstrain @EckerleIsabella @florian_krammer @EricTopol
@trvrb @jbloom_lab @GuptaR_lab @firefoxx66 @K_G_Andersen @AineToole @nextstrain @EckerleIsabella @florian_krammer @EricTopol
Read on Twitter