When cabbage white butterflies deposit eggs on Brassica nigra, the leaf underneath the egg can develop a strong necrosis ("HR-like"), thought to kill the egg by desiccation of eggs or dropping off 2/8
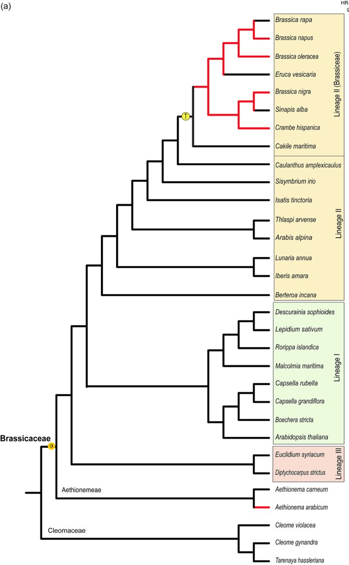
Some other species in the Brassicaceae family were also known to respond to Pieris eggs, so we wondered how wide-spread this phenomenon was and tested the response of 31 species to Pieris brassicae egg wash. 3/8
We find that the strong HR-like necrosis occurs mostly in the Brassica clade, besides B. nigra in Crambe hispanica, Brassica napus and oleracea. The severity of the response can differ between species. 4/8
Is the HR-like specific to Pieris eggs or a general egg-induced response? We tested eggs of nine species and find that strong necrosis in B. nigra leaves is induced only by eggs of different Pieris and Anthocharis cardamines. 5/8
In other words: only to those species in Pierinae that feed on crucifers. The results suggest that a Pierinae-specific molecule is detected in B. nigra plants and current research aims to identify that elicitor. 6/8
Our findings suggest that this trait has evolved in Brassicaceae family to defend against their specialist butterflies. Future research will try to understand why only some Brassica show strong HR-like necrosis and which genes are involved. 7/8
Some butterfly species may have counter-adapted using strategies such as clustering eggs in groups (less affected by necrosis), switching to other hosts, or oviposition on flowers instead of leaves. 8/8
You can follow @LotteCaarls.
Tip: mention @twtextapp on a Twitter thread with the keyword “unroll” to get a link to it.

Latest Threads Unrolled:

By continuing to use the site, you are consenting to the use of cookies as explained in our Cookie Policy to improve your experience.