Tonight on #MitoMonday: When people think of mitochondria, they probably think of “the powerhouse of the cell.” So it might be surprising to learn they also build fats. #tweetorial #LateNightWithTheRutterLab
That’s right, the organelle that does β-oxidation also builds fats. Why? That’s the question we asked in our new paper out in @eLife https://bit.ly/2DUDo29 . 2/
The pathway is called mitochondrial fatty acid synthesis (mtFAS). We used CRISPR/Cas9 to target 3 mtFAS genes in a skeletal myoblast cell line 3/
Finding 1: It turns out you can’t knock them out completely, at least in this model the mtFAS pathway is essential. However, we did isolate several hypomorphic mutants. 4/
Finding 2: Impairment of mtFAS does not change overall rates of fatty acid synthesis in cells (unlike cytoFAS). #NotYourGranpasFAS 5/
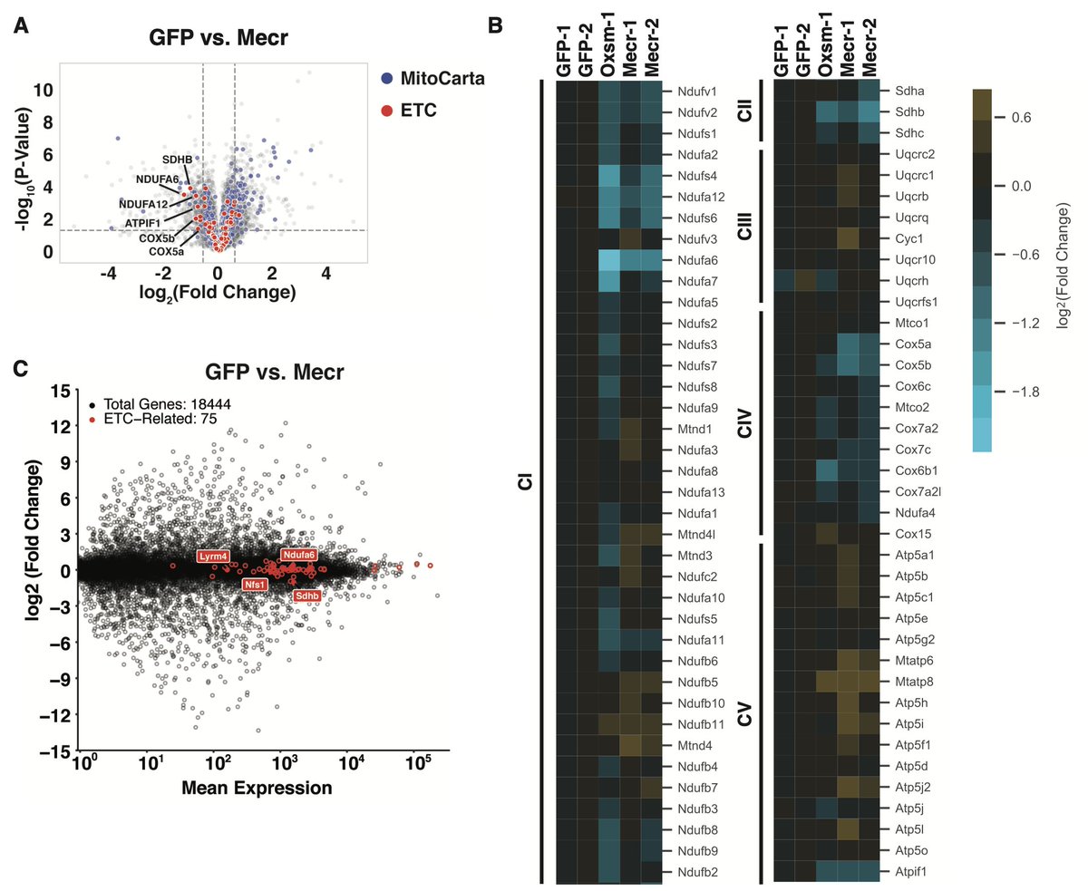
So what DOES it do? Finding 3: mtFAS mutants have impaired ETC assembly and mito respiration. How? 6/
With the help of quantitative proteomics and @GygiLab, we found specific destabilization of a family of ETC assembly factors (the LYRM proteins) & their targets. 7/
Previous work from our lab and several groups has identified physical interactions between LYRM proteins and the mito acyl carrier protein (ACP) in other model systems. https://twitter.com/RutterLab/status/1054457094085038080?s=20 8/
mtFAS has one known product: lipoic acid, a co-factor for PDH, OGDH, and other mito enzymes. Is loss of protein lipoylation the real reason for altered mito metabolism? 10/
Finding 4: No! Lipt1 mutants (courtesy of our friends the @RJDLab) don’t have an ETC assembly defect. Looks like there’s some other important mtFAS product out there, waiting to be discovered. 11/
Lastly, skeletal myoblasts should be able to differentiate into myotubes – and usually do a lot of mito biogenesis in the process! 12/
Finding 5: mtFAS impairment blocks skeletal myoblast differentiation in vitro. Check out the paper for mechanism! 13/
For more information please direct your queries to our outstanding postdoc @Sare6ear who spearheaded this project. Also, #RecruiterAlert #SearchCommitteeAlert She is on the Job market! #MitoExpert #MitoMonday #LateNightWithTheRutterLab 14/14
You can follow @RutterLab.
Tip: mention @twtextapp on a Twitter thread with the keyword “unroll” to get a link to it.

Latest Threads Unrolled:

By continuing to use the site, you are consenting to the use of cookies as explained in our Cookie Policy to improve your experience.