Day 3: Major Sects of Hinduism 101:
Hinduism has many sects. It depends upon what perspective you are considering it from.
It all starts with the Vedas. However, Vedas having multiple philosophies interweaved, different schools of thought emerged. 1/n https://twitter.com/HinduMediaWiki/status/1285374481813237761
Hinduism has many sects. It depends upon what perspective you are considering it from.
It all starts with the Vedas. However, Vedas having multiple philosophies interweaved, different schools of thought emerged. 1/n https://twitter.com/HinduMediaWiki/status/1285374481813237761
The first differentiation is done either they are accepting or rejecting the authority of the Vedas.
Those schools of thought which accept its authority are part of Hinduism and known as "S(a)d Darshana" (six philosophies).
Those schools of thought which accept its authority are part of Hinduism and known as "S(a)d Darshana" (six philosophies).
while those others who become the authority of Vedas became separate religion like Buddhism etc. or lost prominence like Charvak and Ajivika.
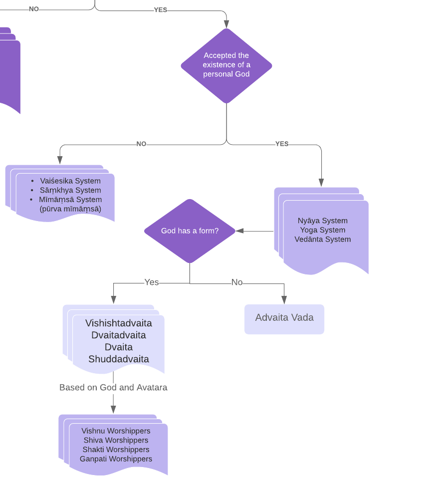
Now among the six schools of thought, not all accepted the existence of a personal God (Ishwara).
Now among the six schools of thought, not all accepted the existence of a personal God (Ishwara).
The Image attached is a list of 6 schools.
In course of time the Vedanta school of thought, which says God exists, become prominent due to the contribution of many scholars (acharyas) and philosophers. But then, it also got divided into two primary sects or schools of thought:
In course of time the Vedanta school of thought, which says God exists, become prominent due to the contribution of many scholars (acharyas) and philosophers. But then, it also got divided into two primary sects or schools of thought:
Two sections of Vedanta are
1. God is without form, attribute and qualities:
Under this, the prominent school of thought goes the Advaita Vada philosophy of which Sankaracharya is the well-known proponent. As per them, God alone is real, the world is an illusion.
1. God is without form, attribute and qualities:
Under this, the prominent school of thought goes the Advaita Vada philosophy of which Sankaracharya is the well-known proponent. As per them, God alone is real, the world is an illusion.
There is no difference between the individual soul (jiva) and the supreme soul (Brahman). Both are one and identical.
2. God is with form, attribute and qualities:
Under this go the other remaining Vedanta schools of thought:
2. God is with form, attribute and qualities:
Under this go the other remaining Vedanta schools of thought:
Vishishtadvaita
1. Śrī Rāmānujāccārya was its founding proponent.
2. Brahma has attributes and qualities. It is quality less only in the sense that, it doesn’t have any negative qualities.
3. Jiva (the individual soul) and Brahman (God) are related like part and whole.
1. Śrī Rāmānujāccārya was its founding proponent.
2. Brahma has attributes and qualities. It is quality less only in the sense that, it doesn’t have any negative qualities.
3. Jiva (the individual soul) and Brahman (God) are related like part and whole.
Dvaitadvaita
1.Śrī Nimbārkācārya was the founding acharya of this school of thought.
2. Shri Krishna is the Brahman (God).
3. Jiva and Brahma have both similarities and differences.
1.Śrī Nimbārkācārya was the founding acharya of this school of thought.
2. Shri Krishna is the Brahman (God).
3. Jiva and Brahma have both similarities and differences.
Dvaita
1. Śrī Mādhvācārya was the founding acharya of this school of thought.
2. Brahma is personal. He has attributes, qualities and form. He is Vishnu.
3. The individual soul is different and separate from Brahman (God). They are not identical.
1. Śrī Mādhvācārya was the founding acharya of this school of thought.
2. Brahma is personal. He has attributes, qualities and form. He is Vishnu.
3. The individual soul is different and separate from Brahman (God). They are not identical.
Shuddadvaita
1. Śrī Vallabhācārya was the founding acharya of this school of thought.
2. Brahma & jiva are essentially the same just like fire and the spark produced from it & just like the spark, jiva is different from Brahma & just a part of it.
3. Krishna is the supreme God
1. Śrī Vallabhācārya was the founding acharya of this school of thought.
2. Brahma & jiva are essentially the same just like fire and the spark produced from it & just like the spark, jiva is different from Brahma & just a part of it.
3. Krishna is the supreme God
Now apart from these there is also Achintya Bhed-abheda school of thought by Chaitanya Mahaprabhu. It also considers Shri Krishna as God Himself. So basically these Vedanta school of thought that say God has a form consider Vishnu as the God Himself & say this world is real.
However, considering God has a form, there are also other sects depending upon who the God is. There are minimum five primary sects, some of which also have many sub-sects:
Vishnu Worshippers - Vaishnavism.
Shiva Worshippers - Shaivasim
Shakti Worshippers - Shaktisim
Vishnu Worshippers - Vaishnavism.
Shiva Worshippers - Shaivasim
Shakti Worshippers - Shaktisim
Apart from these there are many other sects and sub-sects throughout India taking into account various local gods, goddesses and teachers. Those belonging to Smarta tradation chose whatever God they like to worship.
So a Hinduism has so many sects that a complete list will become too huge. But above stated are the primary and major sects found in Hinduism. We will keep exploring individual traditions in the coming days.
Stay Tuned.
Stay Tuned.
Read on Twitter