https://science.sciencemag.org/content/369/6500/167
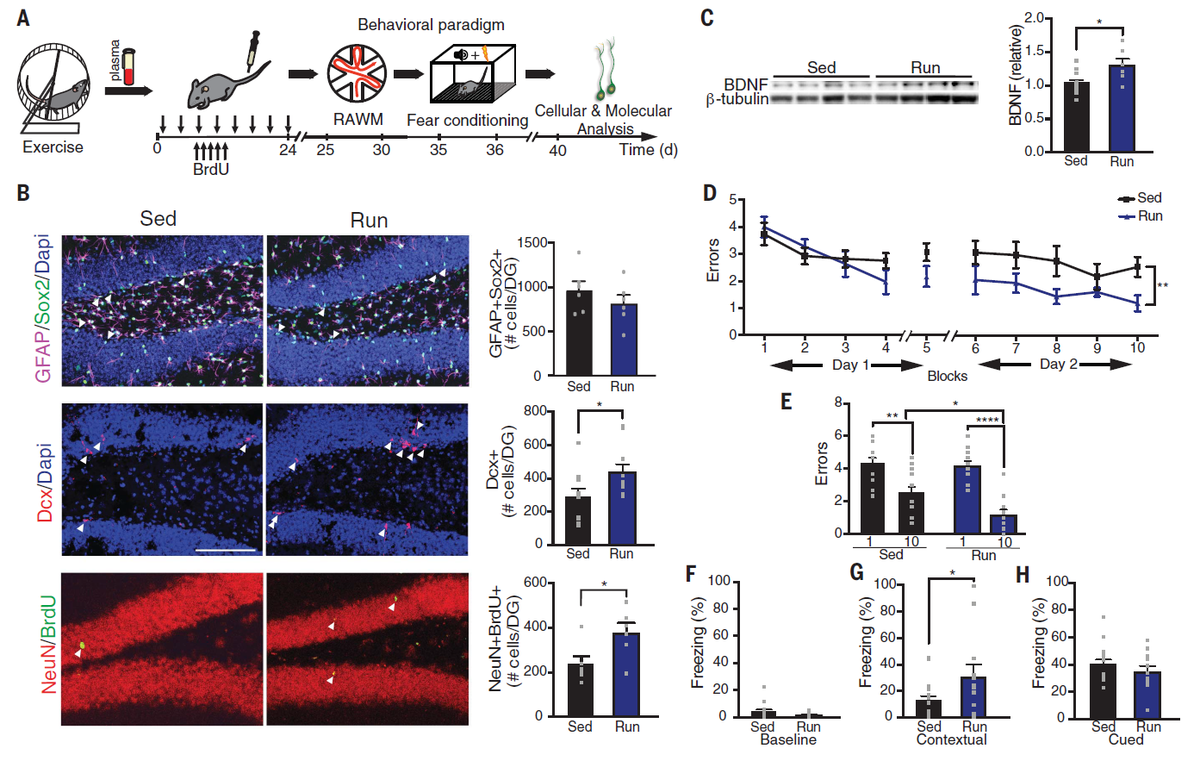
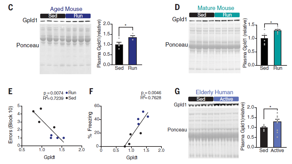
paper about exercising improving neurogenesis and cognition to aged brain in mouse. Gpld1 is identified as the key protein excreted to plasma which is increased after 6-week exercise. Brief comments.
paper about exercising improving neurogenesis and cognition to aged brain in mouse. Gpld1 is identified as the key protein excreted to plasma which is increased after 6-week exercise. Brief comments.
This conclusion is derived from many weak evidence (marginal p-value). Some western blots aren't visually significant. I am most concerned about the human Gpld1 stats (p = 0.03-4). There is a large variation in exercise group. I doubt if knowledge can be translated to human.
https://pubmed.ncbi.nlm.nih.gov/30457913/ Gpld1-KO mice don’t show strong phenotype. I thought Gpld1-KO would be lethal, or at least have CNS problem, if Gpld1 is as important as claimed in the Science paper. Biological context may be different, though.
As the main conclusion is derived from multiple p = 0.04 observations, the chance of having >=1 false positive that collapses the entire evidence chain can be large. I encourage the research community to reproduce, and journalist to calm down.
Read on Twitter